江阴市新国联集团有限公司成立于2001年3月,是江阴市人民政府出资设立的国有独资企业。集团下辖子公司因业务发展需要,决定面向社会公开招聘工作人员14名,现将有关事项公告如下:
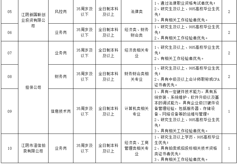
一、招聘岗位


二、基本条件
(一)江阴市户籍(以户口簿为准),研究生不限户籍。政治品质良好,品行端正,身体健康,无违法犯罪记录,具有正常履行岗位职责必备的身体和心理条件。
(二)35周岁及以下(1989年9月8日及以后出生)。
(三)具有全日制本科及以上学历并取得相应学位。海外留学人员应在报名时提供教育部留学服务中心出具的国外学历学位认证书。
(四)有下列情形之一的,不得应聘:
1、现役军人、普通高校在读非应届学生;
2、尚未解除纪律处分或者正在接受纪律审查的人员、受过刑事处罚、刑事处罚期限未满或者涉嫌违法犯罪正在接受调查的人员;
3、有过赌博、吸食毒品、参加邪教组织等行为的;
4、有较为严重的个人不良信用记录的;
5、与原单位无法解除劳动合同关系或存在劳动纠纷的;
6、法律法规规定的其他情形。
三、招聘流程
(一)报名时间及方式
采取网络报名方式,不接受现场报名。报名、照片上传、资格审查,通过网络同步进行。
1、报名网址:
http://www.jyrcfzjt.com/#/zkzp
2、报名、照片上传时间,以及修改和补充信息时间:
2025年9月8日9:00-9月12日16:00
3、资格审查时间:
2025年9月8日9:00-9月16日16:00
4、报名人员登录报名网站根据要求填写报名信息并上传相关材料:
(1)近期免冠照电子版(蓝底或白底);
(2)户籍证明(如户口簿)原件扫描件;
(3)身份证原件扫描件;
(4)学历及学位证书原件扫描件;
(5)海外学历的需提供教育部留学服务中心出具的本科及研究生学历学位认证原件扫描件,认证的有关要求和程序可登录教育部留学服务中心网站(http://www.cscse.edu.cn)查询;
(6)已取得资格证书原件扫描件;
(7)工作经历证明材料原件扫描件,工作经历、任职年限计算时间截止至2025年9月1日;
(8)其他佐证材料(材料如为外文版本需同时提供中文翻译件)。
报名咨询:有任何问题须在报名截止前及时致电0510-88030212、88030907、88030912(工作日时间:8:30—11:00、14:00—16:00 )
5、报名注意事项
(1)严格按照岗位要求报名,个人条件与报考岗位要求不符的不予通过。
(2)每人限报一个岗位。
(3)报名人员提供的联系电话应准确无误并保持通讯畅通,在招聘各环节中确保能够及时联系,因提供虚假材料、错误联系信息或无法及时联系造成的后果由报名人员自行承担。
(4)报名人员须在规定时间内(另行通知)登录报名网站下载并打印准考证。
(二)资格审查
1、请应聘人员于9月12日16:00前登录报名网站完成报名资料上传(确保证件资料真实性,若存在造假行为将取消应聘资格),有任何疑问请及时致电咨询。
2、根据资格审查情况确定笔试人员名单。
(三)笔试
1、笔试通知:以短信或电话形式通知通过资格审查人员参加笔试,请保持通信畅通。
2、笔试内容:行政职业能力测试。
3、开考比例:1:3(按报名资格确认数据为准)
4、笔试时间及地点:待定(以电话、短信通知为准)。
5、参加考试人员必须携带身份证、准考证,按照考试规定的时间和地点参加考试,否则作自动放弃处理,证件不齐者,禁止参加考试。
6、笔试成绩采用百分制,设定笔试合格分数线60分,不合格者直接淘汰。根据笔试成绩,按1:3的比例确定进入面试的人员名单,不足1:3比例的,按各岗位笔试成绩合格的实际人数确定面试人数。笔试成绩将在江阴人才集团委托招聘报名服务平台、江阴人才网上进行公示,请应聘人员及时查看。请在面试比例范围外排名较前的人员,在笔试成绩公布后一直保持联系方式畅通,以便通知递补。无法联系者视为自动放弃。
(四)资格复查
1、入围面试的人员面试当天需携带身份证、学历及学位证书、报名岗位要求的资格证书原件、工作经历证明材料原件(无工作经历者不需提供)等原件及复印件参加面试前资格复审。
2、留学回国人员须出具教育部留学服务中心的学历认证材料,认证的有关要求和程序可登录教育部留学服务中心网站(http://www.cscse.edu.cn)。
3、资格审查时间及地点:与面试时间、地点一致。
(五)面试
1、面试方式:半结构化面试。
2、面试地点:另行通知,以实际通知为准。
3、面试成绩当场公布,面试成绩采用百分制,设定面试合格分数线60分,不合格者直接淘汰。
(六)总成绩计算
总成绩=笔试成绩×30%+面试成绩×70%。
(七)体检及考察
根据总成绩由高到低排序,按1:1比例确定体检环节人员名单,总成绩出现同分的,以面试成绩高者优先。
体检具体时间、地点另行通知。在体检过程中有意隐瞒影响聘用的疾病或者病史的,经查实后给予不予聘用的处理。在体检过程中有串通体检工作人员作弊或者请他人代替体检以及交换、替换化验样本等作弊行为的,体检结果无效,取消此次应聘资格。体检标准参照《公务员录用体检通用标准(试行)》执行。
由第三方对体检合格的应聘人员进行考察,重点考察应聘人员的政治思想表现、遵纪守法、道德品质、业务能力和工作实绩等情况。根据考察和体检结果,确定拟聘用人员名单。
(八)公示及聘用
经考试、体检、考察合格后,拟录用人员名单将在江阴人才集团委托招聘报名服务平台和江阴人才网上公示5个工作日。公示无异议人员,在约定时间内拟录用人员到江阴市新国联集团有限公司相关部门办理录用手续,否则视为自动放弃。拟录用人员与原单位签有劳动合同或聘用协议的,由本人按有关规定自行负责处理。因应聘人员个人原因未能在规定时间办理录用手续的,取消录用资格。
录用人员实行试用期制度,试用期满且考核合格的,继续履行劳动合同,考核不合格的,解除劳动合同,自主择业。
录用手续办理后一个月内,如本次招聘岗位出现空缺时,可从本次招聘成绩合格的落选人员中从高分到低分进行递补。
四、特别提醒
(一)公司委托第三方机构组织招聘,招聘过程不收取任何费用,本次考试不指定考试辅导用书,不举办也不委托任何机构举办考试辅导培训班,请广大报考人员切勿上当受骗。
(二)资格审查贯穿招聘和用工过程始终,报名人员对填报的个人信息和提交资料的真实性、完整性、准确性负责,如与事实不符,一经核实,取消应聘资格;已聘用上岗的,解除劳动合同,并依据有关规定追究责任。
(三)本次招聘岗位、招聘条件、考试成绩、体检、公示等信息将在江阴人才集团委托招聘报名服务平台(http://www.jyrcfzjt.com/#/zkzp)和江阴人才网(http://www.jyrcw.com)上公布。
咨询电话:0510-88030212、88030907、88030912(工作日8:30—11:00、14:00—16:00)
监督举报:0510-86002502(工作日8:30—11:00、14:00—16:00)
本次招聘解释权属江阴市新国联集团有限公司。
江阴市新国联集团有限公司
2025年9月8日
文章来源:https://www.jyrcw.com/content/news/show/8215.html
本招聘信息来源于如上官方网站,信息可能存在延迟,仅做参考,详情请致电相关政府机关进一步了解。
江苏考试资讯
- 招考资讯
- 职位表
- 考情考务
- 定制推送
扫码关注1对1指导
