江苏省教育科学研究院是省教育厅直属副厅级全额拨款事业单位,位于南京市北京西路77号。为更好地选拔优秀教科研人才,优化干部人才结构,江苏省教育科学研究院2025年公开招聘6名博士和2名高层次人才。现将有关事项公告如下:
一、公开招聘博士6人
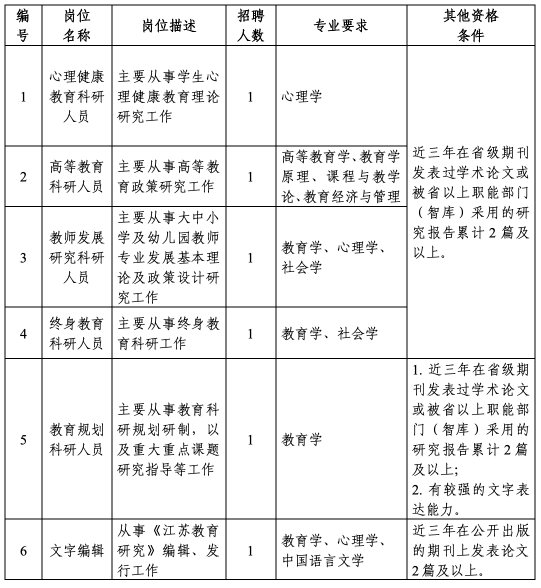
(一)招聘岗位
江苏省教育科学研究院2025年共招聘博士6人,岗位如下。

具体信息详见人社厅公告,https://jshrss.jiangsu.gov.cn/art/2025/6/16/art_78506_11583592.html。
(二)报考条件
1.具有中华人民共和国国籍。
2.遵守中华人民共和国宪法和法律,拥护中国共产党领导和社会主义制度。
3.具有良好的品德和操守。
4.适应岗位要求的身体条件。
5.年龄条件:本次招聘均为博士研究生岗位,年龄在40周岁以下(1985年1月1日以后出生)。
6.报名人员应具备报考岗位要求的专业、技能等资格条件,其中,能够提供《毕业生就业推荐表》(原件)的2025年普通高校博士毕业生,取得学历(学位)证书的日期可放宽至2025年12月31日;国(境)外同期毕业人员,取得学历(学位)证书的日期可适当放宽,但须在2025年12月31日前完成教育部留学服务中心学历认证。
7.取得祖国大陆普通高校学历的台湾学生和取得祖国大陆承认学历的其他台湾居民应聘时按国家和江苏省有关规定执行。
(三)报名事宜
1.报名时间及方式
本次招聘岗位均为长期招聘岗位,自公告发布7个工作日之后,根据报名情况,江苏省教育科学研究院将及时组织自主考核。江苏省教育科学研究院将及时组织自主考核,岗位招满即止。未招满的岗位报名有效期截至2025年12月26日止。我院将及时公布每期招聘结果。
应聘人员通过“江苏省属事业单位公开招聘平台”报名、照片上传、资格初审,均通过网络同步进行。报名网址:https://rs.jshrss.jiangsu.gov.cn/index/f/RCRS_0056(江苏省人力资源和社会保障厅网上办事服务大厅)
报名、照片上传:6月18日09:00—12月26日16:00。
资格初审:6月18日09:00—12月27日16:00。
陈述申辩:6月18日—12月28日期间09:00—16:00。
对初审异议处理:6月18日09:00—12月28日18:00。
2.网上确认
应聘人员网上提交报名信息24小时后可到报名网站查询是否通过招聘部门(单位)资格初审(周末和节假日顺延)。如对初审意见有异议,请在初审意见下达后的7个工作日内向江苏省教育科学研究院陈述申辩。联系方式可从招聘岗位表中相应岗位的“政策咨询联系人、电话及传真”栏内获取。
本次公开招聘不收取报名费,通过初审即报名成功。
未按时在网上确认报名资格、上传照片的视为报名无效。
3.报名注意事项
(1)应聘人员按岗位要求和网上提示,如实填写有关信息,并上传本人近期免冠正面二寸(35×45毫米)证件照,jpg格式,大小为20Kb以下。
(2)应聘人员只能从岗位表中选择一个岗位报名。资格初审通过后,不可更改报名信息。未通过资格初审的应聘人员,在报名期内,可以改报符合资格条件的其他岗位。应聘人员要使用在有效期内的第二代居民身份证进行报名,报名与考核使用的身份证必须一致。
(3)本次招聘岗位均为长期招聘岗位,不设开考比例。考核时间及地点以江苏省教育科学研究院通知为准,岗位招满即止。
(4)应聘人员在报名时请在“科研成果”栏中补充填写自己的研究方向、主要的论文著作(注明期刊名称,年、期和起止页码,并标明是第一作者或独立作者或通讯作者〔导师为第一作者〕等信息)、研究课题(注明主持或参与以及排名、科研经费等信息)和科研奖励(注明排名、奖励级别等信息)等情况。
(5)应聘人员提供的所有材料均须真实有效。江苏省教育科学研究院根据应聘人员提供的信息进行审核。经查实有弄虚作假行为的,对应聘人员立即取消应聘资格或解除聘用合同。
(6)有下列情形之一的,不得应聘:
①现役军人、普通高校在读非2025届毕业生;
②与事业单位负责人员有夫妻关系、直系血亲关系、三代以内旁系血亲关系或者近姻亲关系等亲属关系的,不得应聘事业单位的组织(人事)、纪检监察、审计财务岗位;与现有在岗人员存在上述关系的,不得应聘到岗后形成直接上下级领导关系的管理类岗位,以及《事业单位人事管理回避规定》明确应当回避的岗位;
③5年服务期未满的新录用公务员、被聘用到江苏省地方各类事业单位3年服务期未满的在编(在册)人员(距服务期满不足6个月除外),或有规定(含协议明确)不得解聘离开工作单位(岗位)的人员,或国家和省另有规定不得应聘到事业单位的人员。
国家、江苏省另有规定不得到有关岗位工作的人员,不能应聘相应岗位。
(四)考核方式和实施办法
1.考核方式为面试
本次招聘考核方式为面试,主要测试应聘人员履行岗位职责所需的业务能力和综合素质。面试成绩满分为100分,合格分数线为60分,面试成绩当场告知应聘人员。面试成绩即为最终总成绩,低于60分的为不合格,不予聘用。
2.资格复审
面试之前,江苏省教育科学研究院将组织线下资格复审,资格复审及面试的时间、地点另行通知。复审不通过人员不得参加面试。
应聘人员须提供以下材料(需提供相关材料原件、复印件,原件现场核对后退给应聘人员):
(1)本人身份证;
(2)最高学历、学位证书,留学回国人员提供教育部留学服务中心出具的《国(境)外学历学位认证书》;
(3)其他相关材料,如《毕业生双向选择就业推荐表》,发表论文、研究课题项目等科研成果,以及英语和计算机等级证书、荣誉和获奖证书等。
(五)体检与考察
考核结束后,在面试合格人员中,按照招聘岗位拟招聘人数1:1的比例,根据面试成绩从高分到低分确定参加体检人员。体检标准参照《国家公务员录用体检通用标准(试行)》执行。因体检不合格等原因出现招聘岗位空缺时,由江苏省教育科学研究院决定是否递补人员参加体检。
江苏省教育科学研究院对体检合格的拟聘用人员进行考察。根据任职要求和岗位条件,重点考察思想政治表现、道德品质、与应聘岗位相关的业务能力、工作实绩和廉洁情况。
江苏省教育科学研究院根据考核、体检和考察结果,确定拟聘用人员名单。拟聘用人员名单将在江苏省人力资源和社会保障网上公示7个工作日。公示内容包括岗位编号、招聘单位、岗位名称、拟聘用人员姓名、学历、专业、毕业院校、现工作单位、招聘考试的成绩、排名等。
(六)公示与聘用
对公示无异议人员,经省人力资源和社会保障厅备案后,由江苏省教育科学研究院为其办理有关聘用手续,并与其签订聘用合同,约定试用期。试用期满考核合格,聘用在专业技术十级岗位;考核不合格者,取消聘用资格,解除聘用合同。拟聘用人员与江苏省教育科学研究院签订3年以上(含试用期)聘用合同,除依法依规解除聘用合同外,在江苏省教育科学研究院工作年限不得低于3年(含试用期)。拟聘用人员在招聘单位通知签订聘用合同后,30个工作日内不与江苏省教育科学研究院签订聘用合同者,取消聘用资格。
二、招聘高层次人才2人
(一)招聘岗位
江苏省教育科学研究院2025年共招聘高层次人才2人,岗位如下。

(二)报考条件
1.具有中华人民共和国国籍,拥护中国共产党领导和社会主义制度;
2.遵纪守法,品行端正,团结同志,廉洁奉公;
3.适应岗位要求的身体条件;
4.具备报考岗位要求的资格条件;
5.在原单位需有事业编制。
(三)报名方式
1.有意者请将个人报名登记表(详见附件),以及身份证、学历和学位证书、职称证书、发表论文、课题项目、科研成果等原件逐一扫描,汇总打包发送至邮箱:jssjkyrs@126.com,文件命名为“2025年+岗位编号+姓名”。
2.报名开始时间:2025年6月18日,岗位招满即止,报名有效期截至2025年12月26日。我院将及时公布招聘结果。
3.本次高层次人才招聘不设开考比例,根据报名情况,适时启动招聘考核程序。
4.根据报名情况,开展报名资格初审。在我院官网公布应聘人员资格初审结果。初审通过人员参加高层次人才招聘考核。
(四)考核方式
招聘高层次人才的考核方式为面试和加试,加试视面试情况决定是否进行。加试项目为跟岗考核。
考核前我院将对通过资格初审的应聘人员进行资格复审,应聘人员须根据招聘条件提供各项复审材料。复审不通过人员不得参加面试。
面试按照江苏省教育科学研究院制定的面试办法执行,主要测试应聘人员履行岗位职责所需的业务能力和综合素质。面试成绩满分为100分,合格分数线为60分,低于60分的为不合格。面试结束后告知应聘人员成绩。
面试结束后,根据面试成绩,视情况决定是否加试跟岗考核项目。跟岗考核按招聘岗位从高分到低分依次确定人选。跟岗考核时间不超过1个月,根据我院确定的考核办法进行。跟岗考核成绩满分为100分,合格分数线为60分,低于60分的为不合格。省教科院将根据面试成绩和跟岗考核情况综合确定进入体检环节人选。
(五)体检、考察、公示与调动
考核结束后,通知人员参加体检。体检合格人员,由我院组织考察,重点考察思想政治表现、道德品质、与应聘岗位相关的业务能力和工作实绩,并形成考察报告。
我院将根据体检和考察结果,研究确定拟聘用人员名单。拟聘用人员名单经院党委会审议通过后,在我院官网公示7个工作日。
公示期满,无异议的人员,报省人社厅、省教育厅审批后,由我院为其办理人员调动手续。
三、其他事项
(一)招聘政策咨询
江苏省教育科学研究院办公室负责回答此次招聘政策咨询。
咨询电话:章老师,周老师;025-83758297,83758222。
(二)招聘工作监督
江苏省教育科学研究院纪委负责对此次招聘工作进行监督。
监督电话:潘老师,刘老师;025-83758230,83758232。
(三)招聘工作举报
博士招聘由江苏省教育厅、江苏省人力资源和社会保障厅接受公开招聘工作举报。
1.江苏省教育厅
举报信箱:jytrsc@ec.js.edu.cn
举报电话、传真:025-83335135。
2.江苏省人力资源和社会保障厅
举报信箱:syzpjb@jshrss.gov.cn
举报电话、传真:025-83236075。
高层次人才招聘由江苏省教育科学研究院纪委接受高层次人才招聘工作举报。
举报电话:潘老师,刘老师;025-83758230,83758232。
(四)博士招聘技术支持
1.系统注册、登录咨询电话:025-83278731。
2.报名技术支持电话:025-52616712。
江苏省教育科学研究院
2025年6月16日
文章来源:https://www.jsies.cn/content/abRbJFNAwT2sFSJGsikZ2wbGAsHQyfZa.html
本招聘信息来源于如上官方网站,信息可能存在延迟,仅做参考,详情请致电相关政府机关进一步了解。
江苏考试资讯
- 招考资讯
- 职位表
- 考情考务
- 定制推送
扫码关注1对1指导
